(考试信息:上海在前,贵州在后)
各试验检测机构:
根据交通运输部职业资格中心统一安排,2020年度公路水运工程试验检测专业技术人员职业资格考试(以下简称2020年度试验检测考试)定于2020年11月14日至15日举行。现就有关事项公告如下:

本次考试暂不收取费用
报考公路水运工程助理试验检测师、试验检测师的人员应符合《公路水运工程试验检测专业技术人员职业资格制度规定》(人社部发〔2015〕59号)第十一、十二条规定的条件。
香港、澳门地区专业技术人员参加试验检测考试的,报名时需提交本人身份证明、国务院教育行政部门认可的专业学历或学位证书、从事本专业工作实践证明。
台湾地区的专业技术人员参加考试遵照《交通运输部职业资格中心关于向台湾同胞开放公路水运工程试验检测专业技术人员等两项职业资格考试有关事项的通告》(交通运输部职业资格中心2018年第13号通告)。
报名条件有关内容说明如下:
(一)符合下列条件之一者,可报考公路水运工程助理试验检测师职业资格考试:
1、取得中专或高中学历,累计从事公路水运工程试验检测专业工作满4年;
2、取得工学、理学、管理学学科门类专业大专学历,累计从事公路水运工程试验检测专业工作满2年;或者取得其他学科门类专业大专学历,累计从事公路水运工程试验检测专业工作满3年;
3、取得工学、理学、管理学学科门类专业大学本科及以上学历或学位;或者取得其他学科门类专业大学本科学历,从事公路水运工程试验检测专业工作满1年。
(二)符合下列条件之一者,可报考公路水运工程试验检测师职业资格考试:
1、取得中专或高中学历,并取得公路水运工程助理试验检测师证书后,从事公路水运工程试验检测专业工作满6年;
2、取得工学、理学、管理学学科门类专业大专学历,累计从事公路水运工程试验检测专业工作满6年;
3、取得工学、理学、管理学学科门类专业大学本科学历或者学位,累计从事公路水运工程试验检测专业工作满4年;
4、取得含工学、理学、管理学学科门类专业在内的双学士学位或者工学、理学、管理学学科门类专业研究生班毕业,累计从事公路水运工程试验检测专业工作满2年;
5、取得工学、理学、管理学学科门类专业硕士学位,累计从事公路水运工程试验检测专业工作满1年;
6、取得工学、理学、管理学学科门类专业博士学位;
7、取得其他学科门类专业的上述学历或者学位人员,累计从事公路水运工程试验检测专业工作年限相应增加1年。
另注:
(一)学历学位。报名条件中有关学历和学位的要求是指国家教育部承认的正规学历和学位。
(二)学科门类。工学、理学、管理学学科专业门类划分参照教育部《普通高等学校本科专业目录》和《普通高等学校高等职业教育专科(专业)目录》。
(三)累计工作年限。指报考人员取得学历前后从事公路水运工程试验检测专业工作时间的总和,其计算截止日期为2020年12月31日。从事非公路水运工程试验检测工作的时间,不计入累计工作年限。
4.免试条件
(一)持有2014年及以前核发的试验检测工程师证书且符合报考条件的人员,参加公路水运工程试验检测师职业资格考试,可免考公共基础科目。对于免考公共基础科目的人员,须在1个考试年度内通过专业科目,方可取得相应职业资格证书。
(二)已取得公路水运工程试验检测专业技术人员一种专业职业资格证书的报考人员,报名参加相同级别其他专业科目考试,可免考公共基础科目。
往年通过审核的报考人员(除试验检测考试中有Ⅱ类、Ⅲ类违纪违规行为的报考人员),报考相同级别的试验检测考试时,可免于审核。
(一)告知承诺制
1.根据《交通运输部职业资格中心关于2020年度公路水运工程试验检测专业技术人员职业资格考试有关事项的通知》(职水函﹝2020﹞273号),考试报名证明事项实行告知承诺制,报考人员承诺本人已经知晓规定的证明义务和证明内容,已经符合告知的报考条件,报考时所填报的信息真实、准确、完整、有效,并愿意承担虚假承诺的责任。在试验检测考试报名中存在不实承诺行为,或者有Ⅱ类、Ⅲ类违纪违规行为的报考人员,不适用告知承诺制。
2.报考人员有故意隐瞒真实情况、提供虚假承诺等严重违纪违规行为的,按照《专业技术人员资格考试违纪违规行为处理规定》(人力资源和社会保障部第31号令)处理,记入全国交通运输从业人员信用数据库,纳入全国信用信息共享平台,实施失信联合惩戒。涉嫌犯罪的,移送司法机关处理。
(二)网上报名
1.时间:2020年9月7日至9月25日。
2.方式:登录交通职业资格网交通职业资格网(网址:http://syjc.jtzyzg.org.cn/ks)进行网上报名,填写相关信息并签署《公路水运工程试验检测专业技术人员职业资格考试报名证明事项告知承诺制报考承诺书》(电子文本),上传一寸白底彩色证件照、上传有效期内的身份证件(正反面)、学历证书、工作年限证明等扫描件。其中,2002年及以后大专及大专以上学历的报考人员,还需在报考系统中上传学信网学信网(网址:http://www.chsi.com.cn)教育部学籍或学历在线验证报告(在审核截止日期之前,应保证验证报告在有效期内)。
3.咨询电话:64169898*307分机
4.要求:填报个人信息应真实、准确、完整,提供虚假承诺和证明材料,或者 以其他形式骗取报考资格的人员记入全国交通运输从业人员信用数据库,纳入全国信用信息共享平台,实施失信联合惩戒。涉嫌犯罪的,移送司法机关处理。
(三)现场复核
各考试承办机构对报考人员信息进行网上审核。网上审核不通过,在2019年试验检测考试报名中存在不实承诺行为或在违纪违规记录期内的报考人员,须提供证明材料进行现场复核。
1.时间:2020年9月26日至9月30日9:00-15:00(双休日及法定节假日除外)。
2.地点:上海市交通委员会职业资格中心(上海市黄浦区黄陂北路9号)。
3.要求: 以上人员应携带考生报名表、身份证件、学历证书(学籍或学历验证报告)、工作年限证明、职业资格证书等报考材料原件、复印件到考试承办机构设置的报名点完成报名现场确认。其中,学籍或学历验证报告应为扫码可查的有效报告,工作年限证明应由报考人员所在单位人事部门盖章。
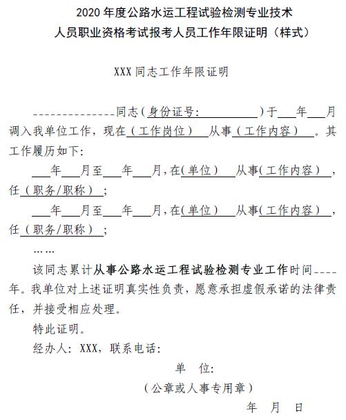
报考人员工作年限证明(样式)↓

(四)打印准考证
1.时间:2020年10月19日至11月13日。
2.方式:报考人员在交通职业资格网,点击“我要考试”,选择“考试类别—专业技术人员资格、考试平台—公路水运工程试验检测专业技术人员”,登录后自行打印准考证。
6.考试大纲
试验检测考试大纲依据《2020年度公路水运工程试验检测专业技术人员职业资格考试大纲》,发布在交通职业资格网中,考生可免费下载并参阅人民交通出版社出版的《公路水运工程试验检测专业技术人员职业资格考试用书(2020年版)》。
7.成绩管理
公路水运工程试验检测专业技术人员职业资格考试成绩均实行2年为一个周期的滚动管理。在连续2个考试年度内,参加公共基础科目和任一专业科目的考试并合格,可取得相应专业和级别的职业资格证书。
8.其他事项
为全面贯彻落实上海市委市政府关于进一步做好疫情防控工作的通知精神,考生在参加考试时必须严格遵守本市疫情防控要求,考试当日“随申码”为绿色且体温低于37.3℃者方可参加考试,考试全程须正确佩戴口罩。

通过审核的报考人员应在2020年9月30日前缴纳考试费,完成报名。根据相关文件规定,考试费收费标准如下。

报考公路水运工程助理试验检测师、试验检测师的人员应符合《公路水运工程试验检测专业技术人员职业资格制度规定》(人社部发〔2015〕59号)第十一、十二条规定的条件。香港、澳门地区专业技术人员参加试验检测考试的,报名时需提交本人身份证明、国务院教育行政部门认可的专业学历或学位证书、从事本专业工作实践证明。台湾地区的专业技术人员参加考试遵照《交通运输部职业资格中心关于向台湾同胞开放公路水运工程试验检测专业技术人员等两项职业资格考试有关事项的通告》(交通运输部职业资格中心2018年第13号通告)。
(一)学历学位。报名条件中有关学历和学位的要求是指国家教育部承认的正规学历和学位。
(二)学科门类。工学、理学、管理学学科专业门类划分参照教育部《普通高等学校本科专业目录》和《普通高等学校高等职业教育专科(专业)目录》。
(三)累计工作年限。指报考人员取得学历前后从事公路水运工程试验检测专业工作时间的总和,其计算截止日期为2020年12月31日。从事非公路水运工程试验检测工作的时间,不计入累计工作年限。
(一)告知承诺制
1.根据《交通运输部职业资格中心关于2020年度公路水运工程试验检测专业技术人员职业资格考试有关事项的通知》(职水函﹝2020﹞273号),考试报名证明事项实行告知承诺制,报考人员承诺本人已经知晓规定的证明义务和证明内容,已经符合告知的报考条件,报考时所填报的信息真实、准确、完整、有效,并愿意承担虚假承诺的责任。在试验检测考试报名中存在不实承诺行为,或者有Ⅱ类、Ⅲ类违纪违规行为的报考人员,不适用告知承诺制。
2.报考人员有故意隐瞒真实情况、提供虚假承诺等严重违纪违规行为的,按照《专业技术人员资格考试违纪违规行为处理规定》(人力资源和社会保障部第31号令)处理,记入全国交通运输从业人员信用数据库,纳入全国信用信息共享平台,实施失信联合惩戒。涉嫌犯罪的,移送司法机关处理。
(二)网上报名
1.时间:2020年9月7日至9月25日。
2.方式:登录交通职业资格网交通职业资格网(网址:http://syjc.jtzyzg.org.cn/ks)进行网上报名,填写相关信息并签署《公路水运工程试验检测专业技术人员职业资格考试报名证明事项告知承诺制报考承诺书》(电子文本),上传一寸白底彩色证件照、上传有效期内的身份证件(正反面)、学历证书、工作年限证明等扫描件。其中,2002年及以后大专及大专以上学历的报考人员,还需在报考系统中上传学信网学信网(网址:http://www.chsi.com.cn)教育部学籍或学历在线验证报告(在审核截止日期之前,应保证验证报告在有效期内)。
3.要求:填报个人信息应真实、准确、完整,提供虚假承诺和证明材料,或者 以其他形式骗取报考资格的人员记入全国交通运输从业人员信用数据库,纳入全国信用信息共享平台,实施失信联合惩戒。涉嫌犯罪的,移送司法机关处理。
(三)现场复核
各考试承办机构对报考人员信息进行网上审核。网上审核不通过,在2019年试验检测考试报名中存在不实承诺行为或在违纪违规记录期内的报考人员,须提供证明材料进行现场复核。
1.时间:2020年9月17日至9月21日
2.地点:T8拓途楼T8-A504办公室(贵州省清镇市云站路贵州交通职业技术学院)
3.要求: 以上人员应携带考生报名表、身份证件、学历证书(学籍或学历验证报告)、工作年限证明、职业资格证书等报考材料原件、复印件到考试承办机构设置的报名点完成报名现场确认。其中,学籍或学历验证报告应为扫码可查的有效报告,工作年限证明应由报考人员所在单位人事部门盖章。
报考人员工作年限证明(样式)↓

(四)打印准考证
1.时间:2020年10月19日至11月13日。
2.方式:报考人员在交通职业资格网,点击“我要考试”,选择“考试类别—专业技术人员资格、考试平台—公路水运工程试验检测专业技术人员”,登录后自行打印准考证。
6.考试大纲
试验检测考试大纲依据《2020年度公路水运工程试验检测专业技术人员职业资格考试大纲》,发布在交通职业资格网中,考生可免费下载并参阅人民交通出版社出版的《公路水运工程试验检测专业技术人员职业资格考试用书(2020年版)》。
7.成绩管理
公路水运工程试验检测专业技术人员职业资格考试成绩均实行2年为一个周期的滚动管理。在连续2个考试年度内,参加公共基础科目和任一专业科目的考试并合格,可取得相应专业和级别的职业资格证书。
分享到:
