利用好碎片化时间,每天学习一点点试验检测考试的知识点,能帮助我们更好地应对考试。
公路隧道的检测、监测活动贯穿于建设和运营两个阶段。
我国结构工程的标准和规范:
第一层次:综合基础标准,是知道制定专业基础标准的国家统一标准。如(GB)
第二层次:专业基础标准(如JTG)。
第三层次:专业通用标准
第四层次:专业专用标准
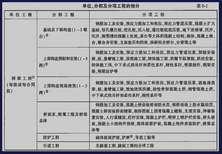
桥梁隧道工程质量检验评定依据
《质量评定标准》包含检验标准和评定标准两部分内容。
检验标准规定了检查项目、方法、数量及检查项目合格应满足的要求;评定准则规定了质量等级制度和如何利用检验结果评定的方法。
按照《质量检评标准》对公路桥隧进行质量检验时,具体试验检测还要以设计文件以及《公路桥涵施工技术规范》和《公路隧道施工技术规范》为准。

质量等级评定的方法
原则:两级制度、逐级评定、合规定质
1.工程划分
单位工程:在建设项目中,根据签订的合同,具有独立施工条件和结构功能的工程
分部工程:在单位工程中,应按结构部位、路段长度及施工特点划分为若干个分部工程
分项工程:在分部工程中,应按不同的施工工序、工艺或材料划分为若干个分项工程



2、工程质量检测
评定方法:以分项工程为基本单元,采用合格率法
分项工程检验内容:
1)基本要求
2)实测项目
检查项目合格率(%) =合格的点(组)数÷“该检查项目的全部险置点(组)数x 100%
检查项目分为一般项目和关键项目
3)外观质量检查(全面检查)
4)质量保证资料
2)实测项目
关键项目的合格率应不低于95%(机电工程为100%),否则该检查项目为不合格。
一般项目的合格率应不低于80%,否则该检查项目为不合格。
有规定极值的检查项目,任一单个检测值不应突破规定极值,否则该检查项目不合格。
3.工程质量等级评定
工程质量等级应分为合格和不合格
评定为不合格的分项工程、分部工程,经返工、加固、补强或调测,满足设计要求后,可重新进行检验评定。
距离试验检测考试还有些许日子,但备考工作可不能放松警惕,每天努力一点点,助你轻松过考试。
分享到:
