吉林、浙江、辽宁、重庆、江西、河北、云南7地发布2021年监理工程师考试报名通知,一起来“康康”吧!
吉林
报名时间:
2021年3月19日—3月25日。
参加我省2021年度监理工程师职业资格考试的报考人员使用全国专业技术人员资格考试服务平台(网址:http://www.cpta.com.cn)进行网上报名。
缴费时间:
2021年3月22日—3月29日。
报考人员资格审核通过后方可进行网上缴费,缴费成功后务必查看“缴费状态”。网上缴费后概不退费。未在规定时间内进行网上缴费的,视为自动放弃报考。
报名流程:
1.考生注册
报考人员在网上报名系统注册时,网上报名系统通过政务信息共享接口等方式对报考人员身份、学历学位等信息进行在线核查,完成相关数据核查后方可继续报名。
2.考生承诺
报考人员在网上报名系统填报相关信息后,可自主选择是否采用告知承诺制方式办理相关事项。
未选择告知承诺制方式或者不适用告知承诺制办理报考事项的,报考人员应按报名地考试组织机构有关规定办理事项,提交相关证明材料。
报考人员采用电子方式签署告知承诺书(电子文本),一经提交即具有法律效力,不允许代为承诺。
3.选择考试
报考人员应对照考试报名文件,按要求选择考试类别、级别、专业、科目。
报考人员在提交报考信息后,网上报名系统将对学历学位、所学专业、工作年限等内容与报考特定条件相符合情况进行在线核查。
4.选择考区
报考人员按工作单位属地原则报名,省(中)直驻长春市单位的考生选择“省(中)直”考点,各市(州)考生按所在市(州)选择相应考点,长白山保护开发区及省(中)直驻其他市(州)单位的考生就近选择考点。省直管县(市)仍按原渠道报名。
现场人工核查:
时间:2021年3月22日—3月26日。
报名确认时,下列报考人员须携带对应报名条件中要求的学历、学位、资格证书、《资格考试报名表》等原件到资格审核部门(见附件1)进行现场人工核查:
(1)不适用告知承诺制办理相关事项的;
(2)未选择告知承诺制方式办理相关事项的;
(3)撤回承诺申请的;
(4)身份信息、学历学位、所学专业等无法在线核查或在线核查未通过的。
根据疫情防控要求,请到现场的报考人员全程佩戴口罩,并出示“吉祥码”“通信大数据行程卡”,测温合格后方可进行资格审核。
准考证打印:
5月10日至14日,报考人员登陆中国人事考试网快速通道 “准考证打印”栏目,用A4纸自行打印。报考人员须持本人准考证、有效居民身份证或社会保障卡参加考试。
原文链接:
http://www.jlzkb.com/cms/root/ksdtdetail.vm?content=L-iAg-ivleaKpeWQjS_kuJPkuJrmioDmnK_otYTmoLzogIPor5UvNjhmYmQ1ZjUtNzVlMy00YzIzLWI5OWUtNzY4ZmFkZDdjY2Vi
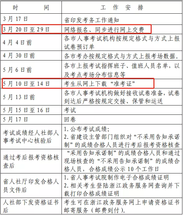
浙江
报名安排:

原文链接:
http://www.zjks.com/file/2021/03/2021031701.pdf
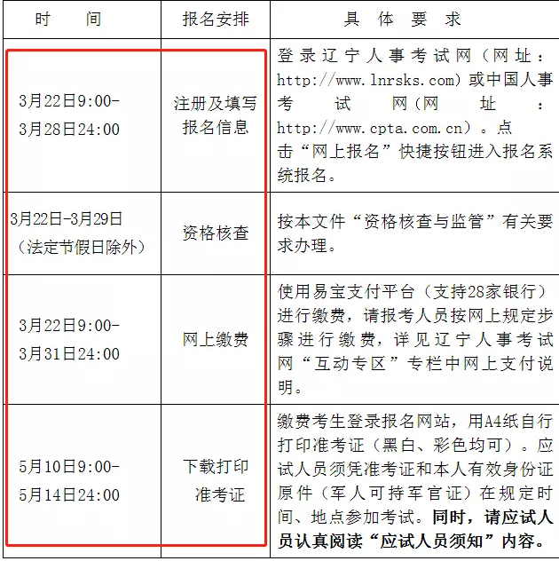
辽宁
报名安排:

考场设置:
2021年度监理工程师职业资格考试由省人事考试中心统一在省直考区(沈阳)设考场,并组织考试。
资格核查与监管:
各市人事考试部门依法依规对报考人员进行核查。在考前、考中、考后全程运用在线核查、现场核查、协助核查等方式对报考人员承诺内容开展核查。
成绩查询:
考试结束2个月后,报考人员登录全国专业技术人员资格考试报名服务平台查询考试成绩。
原文链接:
http://www.lnrsks.com/html/kaoshidongtai/zyzg_tongzhitonggao/2515.html
重庆
报名安排:
报名时间:3月19日9:00—3月25日17:00。
缴费时间:3月19日9:00─3月26日17:00。
准考证打印:5月10日9:00至5月14日17:00
考场设置:
监理工程师职业资格考试考场在主城区统一设置,考生按准考证上指定的时间和地点参考。
为减少报考人员跨地域流动造成疫情防控压力,报考人员现工作地、居住地须在重庆市区域内,方可在重庆市报名参加考试。经核查不符合报名范围规定的考生将作报名无效处理。
考后核查:
我市在考试成绩公布后,对全科考试成绩达到试卷总分60%及以上,且不适用告知承诺制办理报考事项的、未选择告知承诺制方式办理报考事项的、撤回承诺的、已作出承诺但报名时在线核查状态为“未通过”或“需人工核查”的4类考生的报考资格实施在线人工核查。
原文链接:
http://rlsbj.cq.gov.cn/ywzl/rsks/zyjsryzgks/202103/t20210317_9005643.html
江西
报名安排:
报名分网上注册登记及告知承诺、资格核查(网上在线核查、网上人工核查或现场人工核查)、网上缴费、网上打印准考证四个阶段。
报名时间:
3月19日—25日
资格核查:
3月22日—26日(工作日正常上班时间)
网上缴费:
3月29日
网上打印准考证:
5月10日—5月14日
原文链接:
http://www.jxpta.com/news/1_3183.html
河北
资格审查:
报考人员应在现工作地、居住地报名参加考试。
实行报名证明事项告知承诺制后,考试组织机构将在考前、考中、考后对报考人员承诺内容开展核查,采取切实有效措施,实施全程社会监督。
报名流程:
1.时间安排
报考人员最晚于3月23日前完成注册,3月19日-25日网上提交报考信息。我省实行网上缴费,报考人员网上缴费截止时间为3月29日17时30分。
2.考生注册
3.选择告知承诺制办理方式且在线核查通过人员报名。
4.选择告知承诺制办理方式且无法在线自动核查人员报名。
5.须现场资格审查报考人员报名:需审核的同学于3月26日,按照属地原则到各市考试机构进行现场人工核查。
6.缴费须知。在3月29日17时30分前重新登录考试报名平台并查看“缴费状态”。若显示“缴费成功”,即完成报名。
7.打印准考证:5月10-14日。
考点设置:
今年考试地点设在各市。请各市按照我省的考试工作计划(附件1)认真做好各项工作,确保考试顺利进行。辛集市、定州市不设报名点,报名及其他考务管理工作分别由石家庄、保定市考试管理机构负责。
原文链接:
http://www.hebpta.com.cn/hebpta/Item/2551.aspx
云南
报名要求:
本次考试强化报考人员属地化管理,报考人员现工作地或户籍地须在云南省区域内,满足其一,并符合报名条件的人员可以在云南考区报考。
报名流程:
报考人员须在规定时限内,进行网上注册、报名、缴费。
(一)报名时间节点
报名时间:3月19日09:00—3月25日17:00;
缴费时间:3月19日09:00—3月26日17:00。
(二)报名网址
中国人事考试网:www.cpta.com.cn
或报名登录界面:zg.cpta.com.cn/examfront
(三)报名流程
报考人员须认真阅读本公告,按系统提示选择“云南省”填写报考信息。
1.网上注册
2.网上报名
3.网上缴费
4.准考证打印
成绩查询:
2021年7月底前登录中国人事考试网(www.cpta.com.cn)查询成绩,成绩公布起始时间以该网站时间为准。
资格核查:
资格核查贯穿报名、考试、证书办理及执业等全过程,考试管理部门和行业主管部门将通过国家数据共享交换平台、社保数据比对、现场核查等方式对报考人员填报的户籍、学历学位、工作单位等信息进行核查,核查报考人员是否符合报名条件和属地化管理要求。
原文链接:
http://hrss.yn.gov.cn/ynrsksw/i868.html
以上七地备考监理工程师的考生可以准备开始报名啦,大家要加油,争取一次通过考试哦。
分享到:
