第一批二建考试明日开始,11地已发布考试防疫要求,千万记得备好“健康码”哦,最后,祝大家逢考必过!
宁夏:再验“行程码”
目前,全国疫情中风险等级地区共17个。
分别为:
安徽省合肥市肥西县上派镇卫星社区金云国际商住楼;
安徽省六安市金安区浙东商贸城、梧桐嘉苑小区、清水河畔小区1期;
安徽省六安市裕安区百川明庭小区、恒大御景湾小区3期、固镇镇财富大街大艮头小区;
辽宁省沈阳市和平区文艺路艺园小区、辽宁省营口市鲅鱼圈区熊岳镇宜城社区、和平社区、站前社区、北关社区、幸福社区、胜利村、丽华村、黎明村;
辽宁省营口市盖州市陈屯镇杨店村。
为确保考试期间广大考生和工作人员身体健康和生命安全,现将考试期间疫情防控有关事宜紧急通知如下:
1.考生进入考点时,除须出示“健康码”,还需查验“行程码”。
“健康码”“行程码”均为“绿码”且体温正常(<37.3℃)的考生,方可正常参加考试。
2.凡未带手机、不能出示个人防疫“健康码”“行程码”的考生,不得参加考试。
3.“行程码”显示,考试前14天内有安徽省合肥市、六安市、辽宁省沈阳市、营口市旅居史的考生,须填写《健康行程承诺书》。
其中,来自安徽省合肥市肥西县、六安市金安区、裕安区,辽宁省沈阳市和平区、营口市鲅鱼圈区、营口市盖州市的考生,须提供考试前7天内(以采样日期为准)新冠病毒核酸检测阴性证明,如果报告上无采样日期,则须具备5天内(以报告出具日期为准)有效的核酸检测阴性报告,经体温检测正常,进入隔离考场参加考试;
无法提供相应核酸检测阴性证明的,不得参加考试。
来自安徽省、辽宁省等其它低风险地区的考生,经体温检测正常的,在做好个人防护的前提下可正常参加考试。
4.考生进入考点学校,除在接受身份识别验证等特殊情况下须摘除口罩外,必须全程佩戴口罩并做好手部消毒。
5.此通知发布之日起,国内其他地区新增为疫情中高风险地区的考生参加我区人事考试的,按照以上要求执行。
6.有关疫情最新要求请考生及时关注宁夏人事考试中心网。
广东肇庆:提前到场
广东省2021年度二级建造师执业资格考试的准考证打印时间为:2021年5月17日9:00-5月21日17:00,请考生登录广东人事考试网下载并打印准考证
以上考试肇庆考区考点设在肇庆市技师学院大冲校区(肇庆市端州区端州一路大冲广场北侧)。
请考生认真阅读准考证上的考场安排和要求。

一、疫情防控要求
1、考生须登录广东人事考试网认真阅读《广东省2021年度专业技术人员职业资格考试考生疫情防控须知》和《广东省2021年度专业技术人员职业资格考试考生疫情防控承诺书》,严格按防控须知要求参加考试,打印准考证即视为认同并签署承诺书。
2、考生须注册“粤康码”,自我监测有无发热、咳嗽、乏力等疑似症状。
如果旅居史、接触史发生变化或出现相关症状的,须及时在“粤康码”进行申报更新,并到医疗机构及时就诊排查,排除新冠肺炎等重点传染病。
3、因防疫检测要求,考生务必至少在开考前1小时到达考点,验证入场。
逾期到场,影响考试的,责任自负。
4、考生在考点考场期间须全程佩戴自备的一次性使用医用口罩,进行身份核验时需摘除口罩。
5、考试期间如出现发热(体温≥37.3℃)等异常症状的,应及时报告并自觉服从考试现场工作人员管理。
二、 温馨提醒:
1、考生凭准考证、有效期内的居民身份证(或社会保障卡)进入考场并在座次表上签名,核对考场号、座位号无误后对号入座,并将准考证、居民身份证(或社会保障卡)放在桌面右上角。
2、考试实行封闭2小时管理,开考5分钟后一律禁止入场。
3、考生有违纪违规行为的,按《中华人民共和国刑法修正案(十一)》有关规定和《专业技术人员资格考试违纪违规行为处理规定》(人社部令第31号)等法律法规进行严肃处理。
4、请考生务必密切关注考试所在地交通等各方面情况,提前踩点,准时到场参加考试并注意安全。
5、由于疫情防控需要,考点学校不允许外来车辆入内,请考生尽量使用公共交通工具前往。
联系电话:0758-2271231
山东临沂:参考“四必”
为进一步做好新冠肺炎疫情期间2021年度二级建造师执业资格考试工作,特将相关事项告知如下:
一、适用范围:
本防控告知适用于山东省2021年度二级建造师执业资格考试临沂考区。
二、正常参加考试:
“山东电子健康码”为动态绿码且健康状况正常,经现场测量体温正常(体温<37.3℃)的考生可正常参加考试。
三、考生考前准备事项
(一) 通过“山东电子健康码”申报健康状况
考生在考前14天起须注册“山东电子健康码”,自我监测有无发热、咳嗽、乏力等疑似症状。如果旅居史、接触史发生变化或出现相关症状的,须及时在“山东电子健康码”进行申报更新,并到医疗机构及时就诊排查,排除新冠肺炎等重点传染病。
(二) 考生需自备一次性使用医用口罩。
(三) 提前做好出行安排。
1.考生应提前了解考点入口位置和前往线路。
2.因考点内疫情防控管理要求,社会车辆禁止进入考点。
3.因防疫检测要求,考生务必至少在开考前1小时到达考点,验证入场。
逾期到场,影响考试的,责任自负。
4.在考点门口入场时,提前准备好身份证、准考证,相关证明,并出示“山东电子健康码”(动态绿码)备查。
四、考生考试期间义务
(一) 配合和服从防疫管理
1.所有考生在考点考场期间须全程佩戴一次性使用医用口罩,进行身份核验时需摘除口罩。
2.自觉配合完成检测流程后从规定通道进入考点。进考点后在规定区域活动,考后及时离开。
3.如有相应症状或经检测发现有异常情况的,要按规定服从相关处置。
(二) 关注身体状况
考试期间考生出现发热(体温≥37.3℃)等异常症状的,应及时报告并自觉服从考试现场工作人员管理。作出书面承诺后,安排在隔离考场继续参加考试。
因个人原因需要接受健康检测或需要转移到隔离考场而耽误的考试时间不予补充。
五、有关要求
(一) 考生应认真阅读本防控告知书和《山东省2021年度二级建造师执业资格考试新冠肺炎疫情防控承诺书》。
考生打印准考证即视为认同并签署承诺书。如违反相关规定,自愿承担相关责任、接受相应处理。
(二) 从考试日前14天开始,不在国内疫情中高风险地区或国(境)外旅行、居住;
不与新冠肺炎确诊病例、疑似病例、无症状感染者及中高风险区域人员接触;
不去人群流动性较大、人群密集的场所聚集。
同时,自测体温,按照“一日一测,异常情况随时报”的疫情报告制度,及时将异常情况报告所在单位或社区防疫部门。
(三) 考生参加考试请牢记“四必”:
口罩必戴、体温必测、两证(有效身份证件、准考证)必查、绿码(山东电子健康动态绿码)必亮。
八、其他事项
因疫情存在动态变化,疫情防控工作要求也将作出相应调整。
如考试前出现新的疫情变化,考试机构将及时发布补充通知,进一步明确疫情防控要求,请广大考生密切关注。
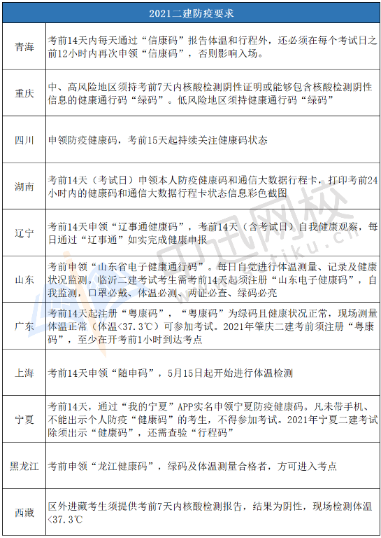
各地二建防疫要求

分享到:
