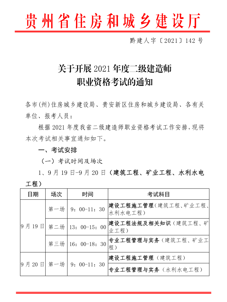
第一场次:9月19日—9月20日(建筑工程、矿业工程、水电工程)
第二场次:11月13日—11月14日(公路工程、机电工程、市政工程)
第一场次:9月13日9:00—9月20日9:00
第二场次:11月8日9:00—11月14日9:00
原文如下




附件1
贵州省2021年人事考试新冠肺炎疫情防控要求
凡报名参加贵州省2021年人事考试的考生,须严格遵守《贵州省2021年人事考试新冠肺炎疫情防控要求》。
考生报名考试时应仔细阅读招聘方案、报考指南、考务通知、防控要求、温馨提示等内容,并在网上报名时在报名系统中签署《贵州省2021年人事考试新冠肺炎疫情防控告知暨承诺书》,承诺已知悉告知事项和防疫要求,自愿承担因不实承诺应承担的相关责任、接受相应处理。
考试全过程,考生应自觉接受工作人员检查,如实报告个人情况,主动出示疫情防控检查所需的健康码绿码及其它相应材料。
凡隐瞒或谎报旅居史、接触史、健康状况等疫情防控重点信息,不配合工作人员进行防疫检测、询问、排查、送诊等造成的一切后果由考生自行负责,同时取消其相应考试资格,并按相应违纪违规行为处理规定处理。
如有违法情况的,将依法追究其法律责任。
一、疫情防控重要提示
根据贵州省最新疫情防控规定,对本次考试考生的防疫要求如下:
(一)不符合国家、省有关疫情防控要求、不遵守有关疫情防控规定的人员不得参加本次考试。
(二)处于康复或隔离期的病例、无症状感染者、疑似、确诊病例以及无症状感染者的密切接触者不得参加本次考试。
(三)按防疫要求处于集中隔离、居家健康监测期间的人员不得参加本次考试。
(四)对流动、出行须报备并提供相应核酸检测阴性证明的人员,未按要求报备或未按要求提供相应核酸检测阴性证明的不得参加本次考试。
(五)14天内有中高风险所在市州旅居史人员,需提供间隔24-48小时2次核酸检测阴性证明。14天内有省外旅居史人员,需提供48小时内1次核酸检测阴性证明。为避免考生到达我省后14天内所旅居地区调整为中高风险等级,建议考生到达考点所在地区前,在当地进行核酸检测。
(六)考试当天,经现场医务人员评估有可疑症状且不能排除新冠感染的考生,应配合工作人员按卫生健康部门要求到相应医院就诊,不得参加本次考试。
(七)考生应自备一次性使用医用口罩,考生在进入考场前要佩戴口罩,进入考场就座后,考生可以自行决定是否继续佩戴;隔离考场的考生要全程佩戴口罩。未按要求佩戴口罩的考生,不得参加本次考试。
(八)各科目开考前90分钟,考生即可开始接受检测进入考点,但不能进入考场。考生应尽早到达考点,在考点入场检测处,要提前调出当天本人贵州健康码、国家通行行程卡绿码,做好入场扫码和体温检测准备,确保入场时间充足、秩序良好。
(九)多科目考试的,上一科目考试结束后,外出重新进入考点人员,须佩戴一次性使用医用口罩再次接受体温检测和扫码检查,请考生及时用餐(建议自带餐食),按时返回考点接受检测入场,避免耽误时间影响考试。每科目考试结束,考生要按指令有序离场,不得拥挤扎堆,保持适当安全距离。废弃口罩应自行带走或放到指定垃圾桶,不得随意丢弃。
(十)除考生和工作人员外,无关人员一律不得进入考点。除考试相关公务车辆和工作人员车辆外,社会车辆不得进入考点。提醒考生勿自行驾车前往考点,建议尽量选择考点附近住宿或提前乘车前往考点,要把堵车因素和入场检测时间考虑在内。接送考生车辆,应在距离考点大门一定距离处即停即走,避免造成交通拥堵。建议考生提前了解天气状况,做好防雨防晒、防寒保暖的个人防护准备。
二、考生入场检测规定
不符合疫情防控要求的人员不得参加本次考试,符合以上疫情防控要求的人员,须佩戴一次性使用医用口罩持考试当天的本人“贵州健康码、国家通信行程卡”绿码并经工作人员检测体温正常可以参加考试。考生入场检测时和进入考点后,均须保持安全距离,不得扎堆聚集。入场检测具体规定如下:
(一)“贵州健康码、国家通信行程卡”为绿码且体温正常(低于37.3℃)的考生可以参加本次考试。贵州健康码使用咨询电话:12345。
(二)体温≥37.3℃的考生,须立即安排进入临时隔离检查点,间隔15分钟后,由现场医务人员使用水银体温计进行体温复测,经复测体温正常(低于37.3℃)的,可以参加本次考试。经复测体温仍≥37.3℃的,不得参加本次考试。
(三)未按要求佩戴一次性使用医用口罩的考生不得参加本次考试。
考生须符合本文规定的可以参加本次考试的情形,并在考试全过程中严格遵守国家、省有关疫情防控规定以及本文要求,因不符合或不遵守疫情防控规定和要求造成的一切后果由考生自行负责。若考试前国家、省关于疫情防控的规定发生变化,将根据新规定另行公布考试有关疫情防控要求。请广大考生务必在考试前密切关注有关疫情防控规定和要求的变化,做好相应的参考准备,确保顺利参加本次考试。
附件2
2021年贵州省人事考试新冠肺炎疫情防控告知暨承诺书
考生在网上报名系统中认真阅读并签署《2021年贵州省人事考试新冠肺炎疫情防控告知暨承诺书》,承诺已知悉告知事项和防疫要求,自愿承担因不实承诺应承担的相关责任、接受相应处理。
考试全过程,考生应自觉接受工作人员检查,如实报告个人情况,主动出示疫情防控检查所需的健康码绿码及其它相应材料。
凡隐瞒或谎报旅居史、接触史、健康状况等疫情防控重点信息,不配合工作人员进行防疫检测、询问、排查、送诊等造成的一切后果由考生自行负责,同时取消其相应考试资格,并按相应违纪违规行为处理规定处理。
如有违法情况的,将依法追究其法律责任。
一、疫情防控重要提示
根据贵州省最新疫情防控规定,对本次考试考生的防疫要求如下:
(一)不符合国家、省有关疫情防控要求、不遵守有关疫情防控规定的人员不得参加本次考试。
(二)处于康复或隔离期的病例、无症状感染者、疑似、确诊病例以及无症状感染者的密切接触者不得参加本次考试。
(三)按防疫要求处于集中隔离、居家健康监测期间的人员不得参加本次考试。
(四)对流动、出行须报备并提供相应核酸检测阴性证明的人员,未按要求报备或未按要求提供相应核酸检测阴性证明的不得参加本次考试。
(五)14天内有中高风险所在市州旅居史人员,需提供48小时内核酸检测阴性证明。为避免考生到达我省后14天内所旅居地区调整为中高风险等级,建议考生到达考点所在地区前,在当地进行核酸检测。
(六)考试当天,经现场医务人员评估有可疑症状且不能排除新冠感染的考生,应配合工作人员按卫生健康部门要求到相应医院就诊,不得参加本次考试。
(七)考生应自备一次性使用医用口罩,考生在进入考场前要佩戴口罩,进入考场就座后,考生可以自行决定是否继续佩戴;隔离考场的考生要全程佩戴口罩。未按要求佩戴口罩的考生,不得参加本次考试。
(八)各科目开考前90分钟,考生即可开始接受检测进入考点,但不能进入考场。考生应尽早到达考点,在考点入场检测处,要提前调出当天本人贵州健康码和国家通行行程卡绿码,做好入场扫码和体温检测准备,确保入场时间充足、秩序良好。
(九)多科目考试的,上一科目考试结束后,外出重新进入考点人员,须佩戴一次性使用医用口罩再次接受体温检测和扫码检查,请考生及时用餐(建议自带餐食),按时返回考点接受检测入场,避免耽误时间影响考试。每科目考试结束,考生要按指令有序离场,不得拥挤扎堆,保持适当安全距离。废弃口罩应自行带走或放到指定垃圾桶,不得随意丢弃。
(十)除考生和工作人员外,无关人员一律不得进入考点。除考试相关公务车辆和工作人员车辆外,社会车辆不得进入考点。提醒考生勿自行驾车前往考点,建议尽量选择考点附近住宿或提前乘车前往考点,要把堵车因素和入场检测时间考虑在内。接送考生车辆,应在距离考点大门一定距离处即停即走,避免造成交通拥堵。建议考生提前了解天气状况,做好防雨防晒、防寒保暖的个人防护准备。
二、考生入场检测规定
不符合疫情防控要求的人员不得参加本次考试,符合以上疫情防控要求的人员,须佩戴一次性使用医用口罩持考试当天的本人“贵州健康码、国家通信行程卡”绿码并经工作人员检测体温正常可以参加考试。考生入场检测时和进入考点后,均须保持安全距离,不得扎堆聚集。入场检测具体规定如下:
(一)“贵州健康码、国家通信行程卡”为绿码且体温正常(低于37.3℃)的考生可以参加本次考试。贵州健康码使用咨询电话:12345。
(二)体温≥37.3℃的考生,须立即安排进入临时隔离检查点,间隔15分钟后,由现场医务人员使用水银体温计进行体温复测,经复测体温正常(低于37.3℃)的,可以参加本次考试。经复测体温仍≥37.3℃的,不得参加本次考试。
(三)未按要求佩戴一次性使用医用口罩的考生不得参加本次考试。
本人已认真阅读《2021年贵州省人事考试新冠肺炎疫情防控告知暨承诺书》,知悉告知事项、证明义务和防疫要求。在此郑重承诺:本人符合本文规定的可参加本次考试的情形,本人将在考试全过程中严格遵守疫情防控规定,本人填报、提交和现场出示的所有信息(证明)均真实、准确、完整、有效,符合疫情防控相关要求,并自愿承担因不实承诺应承担的相关责任、接受相应处理。
分享到:
