首页
购课
直播
题库
图书商城
企业团报
资讯
资讯
题库
课程
0
登录
/
注册
学习币:
余额:
我的服务
我的课程
我的题库
我的订单
我的资料
退出登录
试验检测师&助理
招生简章
NEW
资讯
资料
APP下载
工程类
试验检测师&助理
二级建造师
监理工程师
一级建造师
安全工程师
当前位置 >
试验检测师&助理
>
资讯
>
行业动态
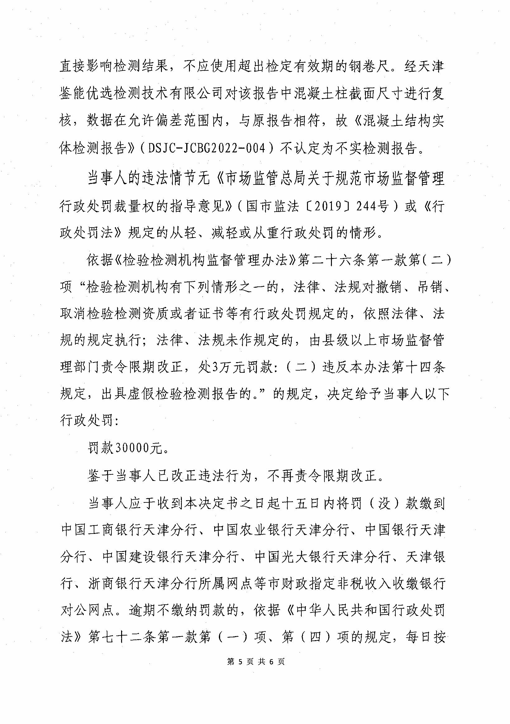
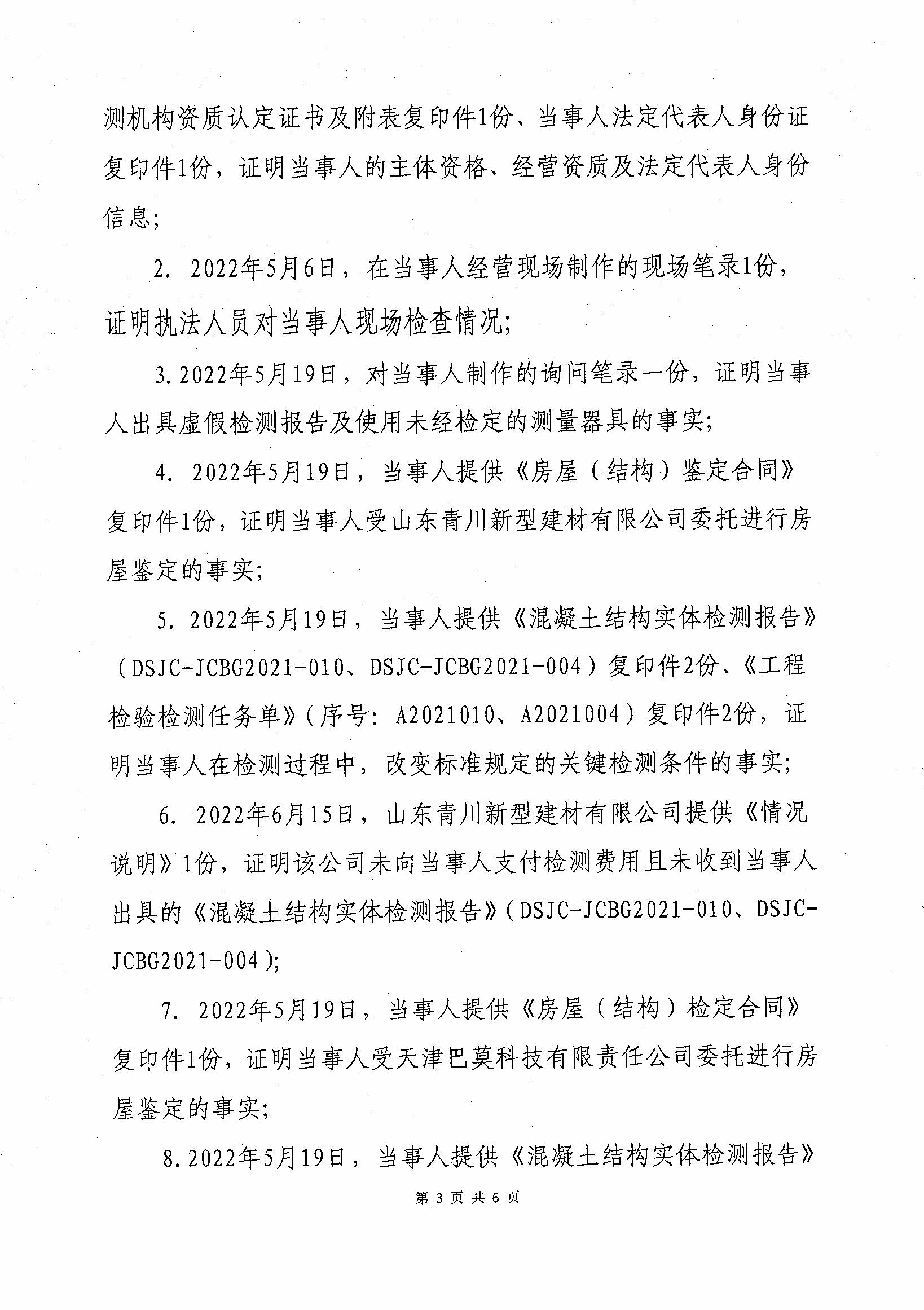
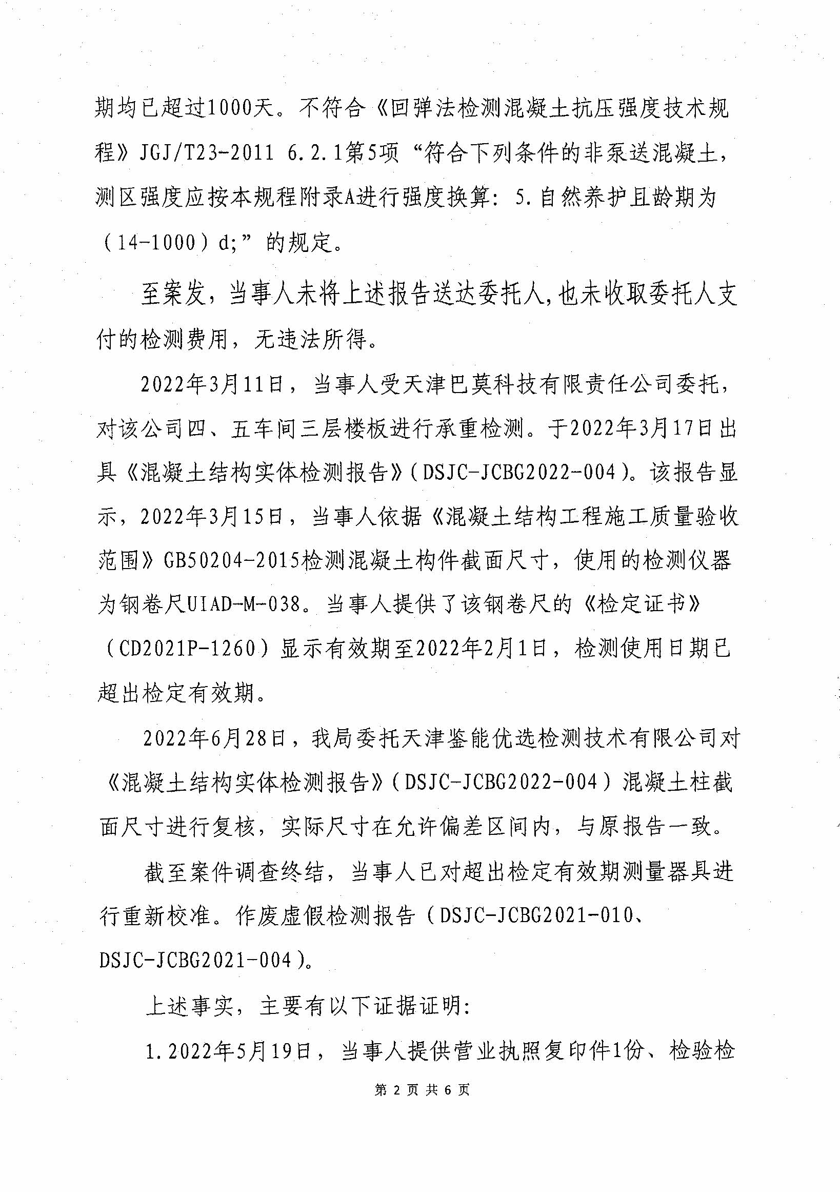
天津市西青区市监局通报:该检测机构出具虚假检测报告,被罚款3万元!
发布时间:2022年08月04日 17:08
来源:
中迅网校
阅读量:1750
来源:天津市西青区市监局
西
青区市场监管局通报“天津都市检测技术有限公司出具虚假检测报告案”,当事人因出具虚假检测报告,被罚款3万元!
编辑推荐
分享到:
上一篇:关于“公布2021年度公路水运工程试验检测信用评价结果”的通知
下一篇:7月27日起执行,江苏省检验检测机构【资质认定审批】迎来新变化
相关试题
更多...
根据《检测和校准结果及与规范符合性的报告指南》(RB/T 197—2015),下列检测结果的类型不同于其他选项的是()。【2024真题】
已有657人浏览
以下交通事件检测摄像机监控示意图中,L2表示的区域是()。
已有939人浏览
以下()不是造成桩位偏差的原因。
已有870人浏览
道路交通标线是一种方便、简单、实用、经济的交通安全设施。
已有523人浏览
环形线圈车辆检测器进行耐候性能试验以后,要求非金属材料的机械力学性能的保留率()。
已有534人浏览
热门资讯
· 现行国标引用已废止旧国标怎么办?市监总局回复
· 省交通厅将开展公路水运试验检测机构专项整治:“一次造假、终身禁入”
· 一检测机构出具虚假报告,直接撤销资质!
· 山西省交通运输厅关于印发《公路建设项目隐蔽工程监督管理办法(试行)》的通知
· 涉及5000家检测机构!广东省启动双随机抽查
· 【官方答复】考取试验检测证书好几年了,也需要办理初始登记吗?
· 2026年公路水运工程试验检测考试「报名条件」
· 2026公路水运试验检测证书「各地领取时间」
· 2026公路水运试验检测证书「领取方式」
· 2026公路水运试验检测考试「查分入口」
微信服务号
微信扫码关注获取福利
热门新闻
考试资讯
报名通知
直播提醒
重要提醒
检测到您的账号已在其他设备登录,
请重新登录
退出登录
重新登录