首页
购课
直播
题库
图书商城
企业团报
资讯
资讯
题库
课程
0
登录
/
注册
学习币:
余额:
我的服务
我的课程
我的题库
我的订单
我的资料
退出登录
一级建造师
招生简章
NEW
资讯
资料
APP下载
工程类
试验检测师&助理
二级建造师
监理工程师
一级建造师
安全工程师
当前位置 >
一级建造师
>
资讯
>
考试政策
汇总:2022一级建造师疫情防控要求
发布时间:2022年11月10日 10:02
来源:
中迅网校
阅读量:2388
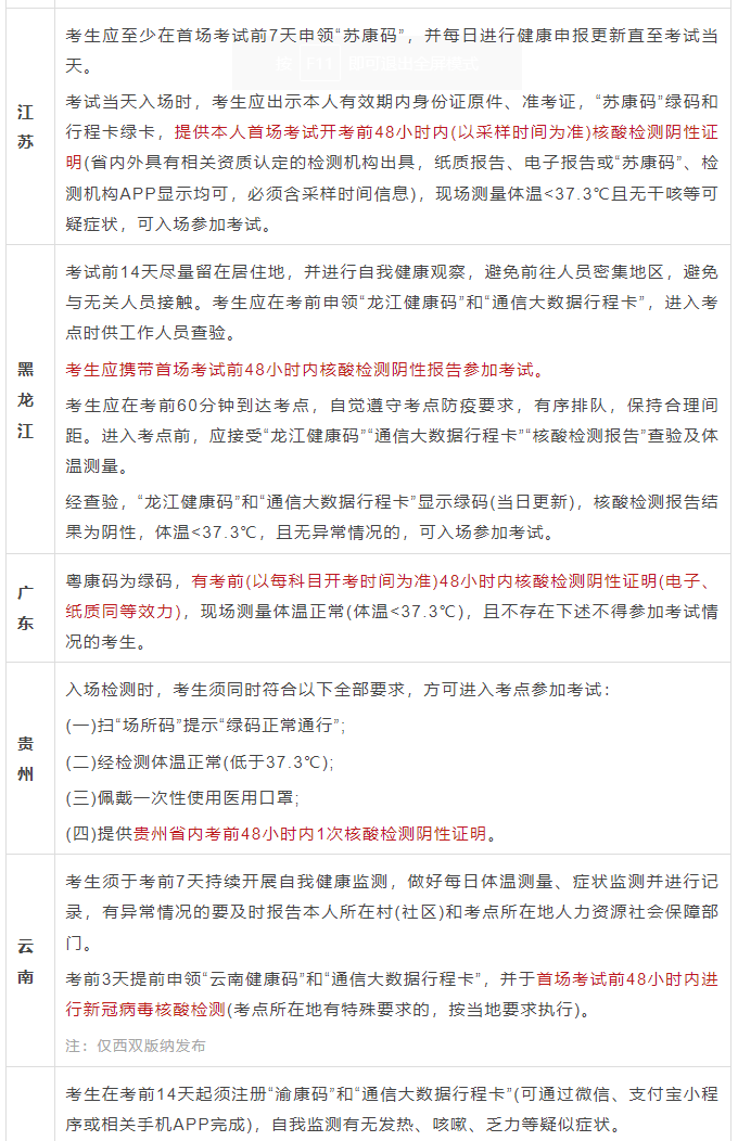
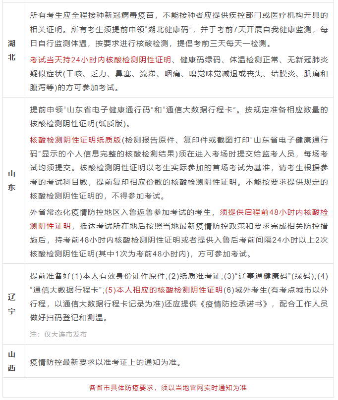
2022年度一级建造师考试疫情防控要求汇总,小伙伴们码住收藏哦!
注:因各地防疫政策多变,故具体要求须以当地官网最新通知为准。
编辑推荐
分享到:
上一篇:湖南考区:邵阳、株洲2022年度一级建造师考试停考通知
下一篇: 【3天2检】上海考区公布2022年一级建造师考试防疫公告
相关试题
更多...
根据《建筑工程施工许可管理办法》,关于申请领取施工许可证条件的说法,正确的是()。
已有113人浏览
关于土钉墙施工做法,正确的是()。
已有116人浏览
A公司中标某工业改建工程,合同内容包含厂区所有的设备、工艺管线安装等施工总承包。A公司进场后,根据工程特点,对工程合同进行分析管理,将其中亏损风险较大的部分埋地工艺管道(设计压力0.2MPa)施工分包给具有资质的B公司。A公司对B公司进行合同交底后,A公司派出代表对B公司从施工准备、进场施工、工序施工、工程保修及技术方面进行了管理。B公司进场后,由于建设单位无法提供原厂区埋地管线图,B公司在施工时挖断供水管道。造成A公司65万元材料浸水无法使用,机械停滞总费用43万元,每天人员窝工费用48万元,工期延误25天。B公司机械停滞费18万元。管沟开挖完成后,当地发生疫情,导致所有员工被集中隔离,产生总隔离费用54万元。为此A公司向建设单位提交了工期及费用索赔文件。B公司在埋地钢管施工完成后,编制了该部分的液压清洗方案,方案因工艺管道的埋地部分设计未明确试验压力,拟采用0.3MPa的试验压力进行试验,管道油清洗后采取保护措施该方案被A公司否定。A公司在卫生器具安装完成后,对某层卫生器具(检验批的水平度及垂直度进行现场检验共测量20点,测量数据如表4所示。A公司在质量巡查中,发现工艺管道安装(如图4所示)中的膨胀节内套焊缝、法兰及管道对口部位不符合规范要求,要求整改。【问题】 1.A公司还应从哪些方面对B公司进行全过程管理? 2.计算A公司可索赔的费用。索赔成立的前提条件是什么? 3.该工程的埋地管道试验压力应为多少MPa?对清洗合格的管道应采取哪种保护措施? 4.卫生器具安装(见表4)是否合格?说明理由。 5.说明A公司要求工艺管道安装(见图4)整改的原因。
已有1019人浏览
某工程由于图纸、规范等准备不充分,招标方仅能制订一个估算指标,则在招标时宜采用成本加酬金合同形式中的()。
已有1039人浏览
下列属于打(沉)桩施工安全控制要点的是()。
已有105人浏览
热门资讯
· 2026年一级建造师考试「考试时间」
· 2026年一级建造师考试「各地领取时间」
· 2026年一级建造师考试「证书领取方式」
· 2026年一级建造师考试「成绩管理」
· 2026年一级建造师考试「合格标准」
· 2026年一级建造师考试「题型题量」
· 2026年一级建造师考试「查分入口」
· 2026年一级建造师「考试科目」
· 2026年一级建造师考试「准考证打印时间」
· 2026年一级建造师考试「报考条件」
微信服务号
微信扫码关注获取福利
热门新闻
考试资讯
报名通知
直播提醒
重要提醒
检测到您的账号已在其他设备登录,
请重新登录
退出登录
重新登录