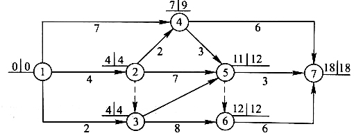
某工程双代号网络计划中各个节点的最早时间和最迟时间如下图所示,图中表明()。
发布时间:2020年04月30日 12:00 中迅网校 阅读量:1460

某工程双代号网络计划中各个节点的最早时间和最迟时间如下图所示,图中表明()。

20190409092706577.jpg

  • A

    工作1-3为关键工作

  • B

    工作2-4的总时差为2

  • C

    工作2-5的总时差为1

  • D

    工作3-6为关键工作

  • E

    工作5-7的自由时差为4

查看答案

分享到:

重要提醒
检测到您的账号已在其他设备登录,
请重新登录
退出登录重新登录