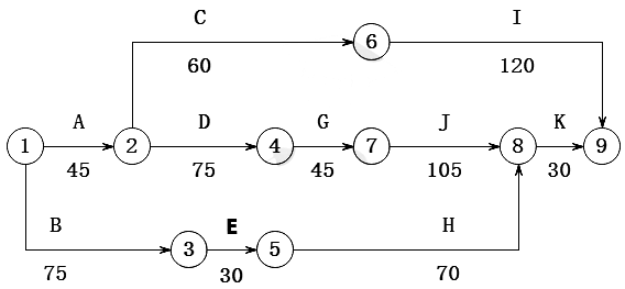
某机电工程公司通过招标承包了一台660MW火电机组安装工程,工程开工前,施工单位向监理工程师提交了工程安装主要施工进度计划(如下图所示,单位:d),满足合同工期的要求并获业主批准。
在施工进度计划中,因为工作E和G需吊装载荷基本相同,所以租赁了同一台塔吊安装,并计划定在第76d进场。在锅炉设备搬运过程中,由于叉车故障在搬运途中失控,所运设备受损,返回制造厂维修,工作B中断20d,监理工程师及时向施工单位发出通知,要求施工单位调整进度计划,以确保工程按合同工期完工。对此施工单位提出了调整方案,即将工作E调整为工作G完成后开工。在塔吊施工前,由施工单位组织编制了吊装专项施工方案,并经审核签字后组织了实施。该工程安装完毕后,施工单位在组织汽轮机单机试运转中发现,在轴系对轮中心找正过程中,轴系联结时的复找存在一定的误差,导致设备运行噪音过大,经再次复找后满足了要求。【问题】1、在原计划中如果先工作E后工作G组织吊装,塔吊应安排在第几天投入使用可使其不闲置?说明理由。2、工作B停工20d后,施工单位提出的计划调整方案是否可行?说明理由?3、塔吊专项施工方案在施工前应由哪些人员签字?塔吊选用除了考虑吊装载荷参数外还有哪些基本参数?4、汽轮机轴系对轮中心找正除轴系联结时的复找外还包括哪些找正?
分享到:
