首页
购课
直播
题库
图书商城
企业团报
资讯
资讯
题库
课程
0
登录
/
注册
学习币:
余额:
我的服务
我的课程
我的题库
我的订单
我的资料
退出登录
二级建造师
招生简章
NEW
资讯
资料
APP下载
工程类
试验检测师&助理
二级建造师
监理工程师
一级建造师
安全工程师
当前位置 >
二级建造师
>
模拟试题
>
施工管理
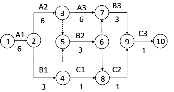
某双代号网络计划如下图所示(时间单位:天),其计算工期是()天。
发布时间:2020年05月27日 15:36
中迅网校
阅读量:1256
某双代号网络计划如下图所示(时间单位:天),其计算工期是()天。
A
12
B
14
C
22
D
17
查看答案
参考答案:
C
参考解析:
计算工期=6+6+6+3+1=22(天)。
分享到:
上一题:当施工项目的实际进度比计划进度提前、但业主方不要求提前工期时,适宜采用的进度计划调整方法是()。
下一题:根据《建设工程施工合同(示范文本)》,工程变更引起施工方案改变并使措施项目发生变化时,承包人提出调整措施项目费的,首先应采取的做法是()。
相关试题
更多...
根据《建设工程项目管理规范》,项目管理目标责任书的内容包括()。
已有1162人浏览
关于施工现场文明施工措施的说法,正确的是()。
已有906人浏览
网络计划中,某工作最早第3天开始,工作持续3天,紧后工作的最迟开始时间是第9天,总时差是2天,则这两项工作的间隔时间是()天。
已有614人浏览
根据《建设工程施工合同(示范文本)》,担保金额在担保有效期内随着工程款支付可以逐期减少的担保是()。
已有654人浏览
某工程单代号网络计划如下图所示,图中节点下方数字为相应工作的持续时间。下列工作中,属于非关键工作的有()。
已有1999人浏览
根据下表逻辑关系绘制的双代号网络图如下,存在的绘图错误是()。
已有1017人浏览
工程施工职业健康安全管理工作包括:①确定职业健康安全目标;②识别并评价危险源及风险;③持续改进相关措施和绩效;④编制并实施项目职业健康安全技术措施计划;⑤职业健康安全技术措施计划实施结果验证,正确的程序是( )。
已有1190人浏览
根据《工程网络计划技术规程》,网络计划中确定工作持续时间的方法有()。
已有1454人浏览
某施工单位采用下图所示的组织结构模式,则关于该组织结构的说法,正确的有()。
已有1249人浏览
某地铁工程施工中,业主将12个车站的土建工程分别发包给12个土建施工单位,将12座车站的机电安装分别发包给12家机电安装单位,这种承发包的模式属于()模式。
已有1270人浏览
热门资讯
· 2026二级建造师执业资格考试「报名时间」
· 2026年二级建造师执业资格考试「考试科目」
· 2026年二级建造师执业资格考试「题型题量」
· 2026年二级建造师执业资格「考试时间」
· 2026年二级建造师执业资格考试「准考证打印要求」
· 2026年二级建造师执业资格考试「准考证打印时间」
· 2026年二级建造师执业资格考试「准考证打印入口」
· 2026二级建造师执业资格考试「报名流程」
· 2026二级建造师执业资格考试「报考条件」
· 2026年二级建造师执业资格考试「查分入口」
微信服务号
微信扫码关注获取福利
热门新闻
考试资讯
报名通知
直播提醒
重要提醒
检测到您的账号已在其他设备登录,
请重新登录
退出登录
重新登录