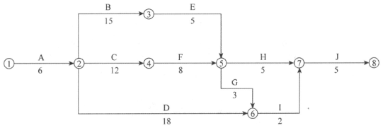
某双代号网络计划如下图(时间单位:天),其关键线路有()条。
发布时间:2020年05月24日 18:02 中迅网校 阅读量:1507

某双代号网络计划如下图(时间单位:天),其关键线路有()条。

  • A

    1

  • B

    4

  • C

    2

  • D

    3

查看答案

分享到:

相关试题
重要提醒
检测到您的账号已在其他设备登录,
请重新登录
退出登录重新登录