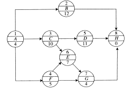
某单代号网络计划如下图,其关键线路有()。
发布时间:2020年05月24日 18:02 中迅网校 阅读量:1223

某单代号网络计划如下图,其关键线路有()。

  • A

    ①—④—⑥—⑦—⑧

  • B

    ①—④—⑦—⑧

  • C

    ①—③—⑥—⑦—⑧

  • D

    ①—②—⑧

  • E

    ①—③—⑤—⑧

查看答案

分享到:

重要提醒
检测到您的账号已在其他设备登录,
请重新登录
退出登录重新登录