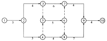
某建设工程施工进度计划如下图所示(时间单位:天),则该计划的计算工期是()天。
查看答案
参考解析:
9版教材P140页
双代号网络图计划自始至终全部由关键工作组成的线路为关键线路,或线路上总的工作持续时间最长的线路为关键线路。①—②—③—⑦—⑨—⑩:3+4+6+4+4=21①—②—③—⑤—⑥—⑦—⑨—⑩:3+4+5+4+4=20①—②—③—⑤—⑥—⑧—⑨—⑩:3+4+5+7+4=23①—②—④—⑧—⑨—⑩:3+3+4+7+4=21①—②—④—⑤—⑥—⑦—⑨—⑩:3+3+5+4+4=19①—②—④—⑤—⑥—⑧—⑨—⑩:3+3+5+7+4=22计算工期为23天。因此,正确选项是C。