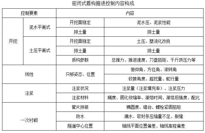
土压平衡盾构掘进时应控制的项目有()。
发布时间:2020年05月24日 18:19 中迅网校 阅读量:1264

土压平衡盾构掘进时应控制的项目有()。

  • A

    排土量

  • B

    泥水压力

  • C

    推进速度

  • D

    总推力

  • E

    刀盘扭矩

查看答案

分享到:

相关试题
重要提醒
检测到您的账号已在其他设备登录,
请重新登录
退出登录重新登录