试验检测师&助理
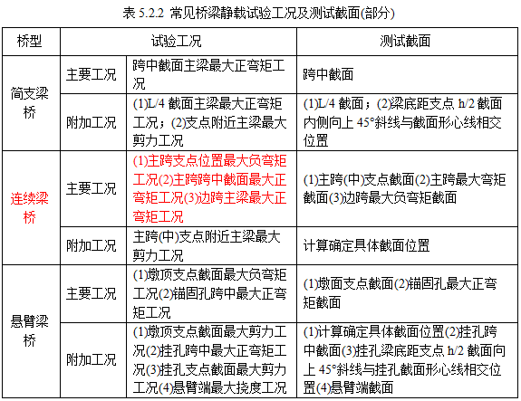
因连续梁桥边跨最大正弯矩截面一般都对应最大挠度,所以静载试验加载时只需要进行最大正弯矩工况。
发布时间:2024年05月13日 11:38 中迅网校 阅读量:1190

因连续梁桥边跨最大正弯矩截面一般都对应最大挠度,所以静载试验加载时只需要进行最大正弯矩工况。

  • A

    正确

  • B

    错误

查看答案

分享到:

重要提醒
检测到您的账号已在其他设备登录,
请重新登录
退出登录重新登录