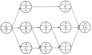
某单代号网络计划如下图所示(时间单位:天),其计算工期是()天。
发布时间:2020年05月24日 18:02 中迅网校 阅读量:1330

某单代号网络计划如下图所示(时间单位:天),其计算工期是()天。

  • A

    10

  • B

    11

  • C

    12

  • D

    15

查看答案

分享到:

重要提醒
检测到您的账号已在其他设备登录,
请重新登录
退出登录重新登录