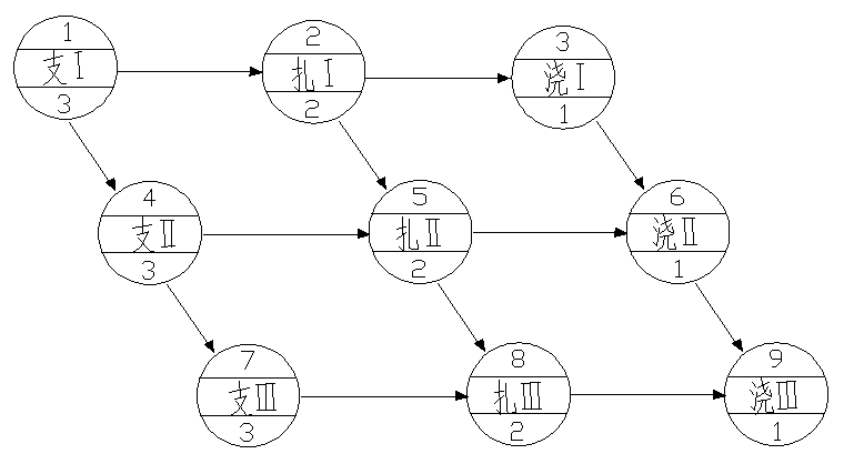
某单代号网络计划如下图所示(时间单位:天),工作5的最迟完成时间是()。
发布时间:2020年05月27日 16:15 中迅网校 阅读量:1024

某单代号网络计划如下图所示(时间单位:天),工作5的最迟完成时间是()。

  • A

    7

  • B

    8

  • C

    9

  • D

    10

查看答案

分享到:

重要提醒
检测到您的账号已在其他设备登录,
请重新登录
退出登录重新登录